31省区市新增12例本土确诊, 温江区疫情最新消息_34591

admin 最新热点 2026-04-11 10:20 2 0

31省区市新增12例本土确诊, 温江区疫情最新消息_34591

31省区市新增12例本土确诊, 温江区疫情最新消息

31省区市新增12例本土确诊, 温江区疫情最新消息_34591
(图片来源网络,侵删)

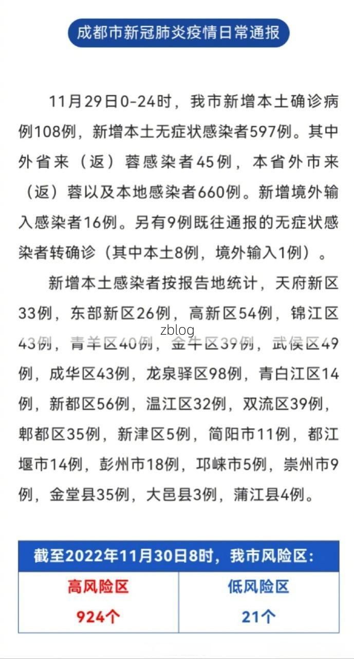
国家卫健委通报,5月16日0—24时,31个省(自治区、直辖市)和新疆生产建设兵团报告新增确诊病例38例。其中,本土病例12例,均位于四川省成都市温江区。境外输入病例26例,分别由北京(8例)、上海(7例)、广东(6例)等地报告。

具体来看,当日所有本土新增均集中于温江区。境外输入病例则呈现多点分布态势,主要入境口岸城市防控压力持续存在。

回顾近期数据,本月11日全国新增确诊病例79例,其中本土52例。相较之下,16日全国总病例数有所下降,但本土病例出现向特定区域(温江区)聚集的新动向,提示疫情传播的局部性和复杂性。

小编分析认为,温江区作为内陆特大城市的组成部分,此次出现本土病例聚集,可能是由于区域内人口密度大、社会活动频繁,导致潜在的社区传播链被激活。由于当前流调溯源工作仍在进行中,形势依然严峻,需密切关注是否已形成进一步扩散。

2022年7月19日碌曲县新增确诊病例情况_71486

2022年7月19日碌曲县新增确诊病例情况

2022年7月19日0-24时,碌曲县新增新冠肺炎确诊病例2例,均为轻型病例。

新增病例均系在集中隔离管控人员核酸检测中发现,无社会面筛查发现病例。经初步流调,新增2例确诊病例均为7月18日本县已报告无症状感染者的密切接触者,属同一传播链条。病例发现后,已由负压救护车闭环转运至定点医院进行隔离治疗。

目前,已对所有新增确诊病例的密切接触者、次密切接触者进行排查,并落实集中隔离医学观察。相关涉疫场所已完成终末消毒。流调溯源工作正在进一步开展中。

洮南市新增1例无症状感染者 洮南市疫情防控最新通报_71837

洮南市新增1例无症状感染者 / 洮南市疫情防控最新通报

5月26日,洮南市在常态化核酸检测中发现1例无症状感染者,目前流调溯源与管控工作已同步展开。

疫情数据

该感染者系重点人群筛查中发现,已立即转运至定点医院隔离医学观察。初步排查的密接人员均已落实管控,首次核酸检测结果均为阴性。相关场所已完成环境采样和终末消毒。

防控措施

市疫情防控指挥部已对感染者所在小区实施临时管控,开展区域核酸检测。全市各类公共场所严格落实扫码、测温、查验核酸证明等措施。保障物资供应渠道畅通,重点企业生产运行平稳。

注意事项

请广大市民关注官方发布的轨迹信息,如有交集立即报备。坚持佩戴口罩、保持社交距离,按时参加核酸检测。目前全市生活必需品储备充足,不必盲目囤积。

请市民做好个人防护,不信谣不传谣,所有信息以官方发布为准。

版权声明

本文仅代表作者观点,不代表百度立场。
本文系作者授权百度百家发表,未经许可,不得转载。

分享:

扫一扫在手机阅读、分享本文

标签列表